陈永红广西名老中医工作室
陈永红广西名老中医工作室
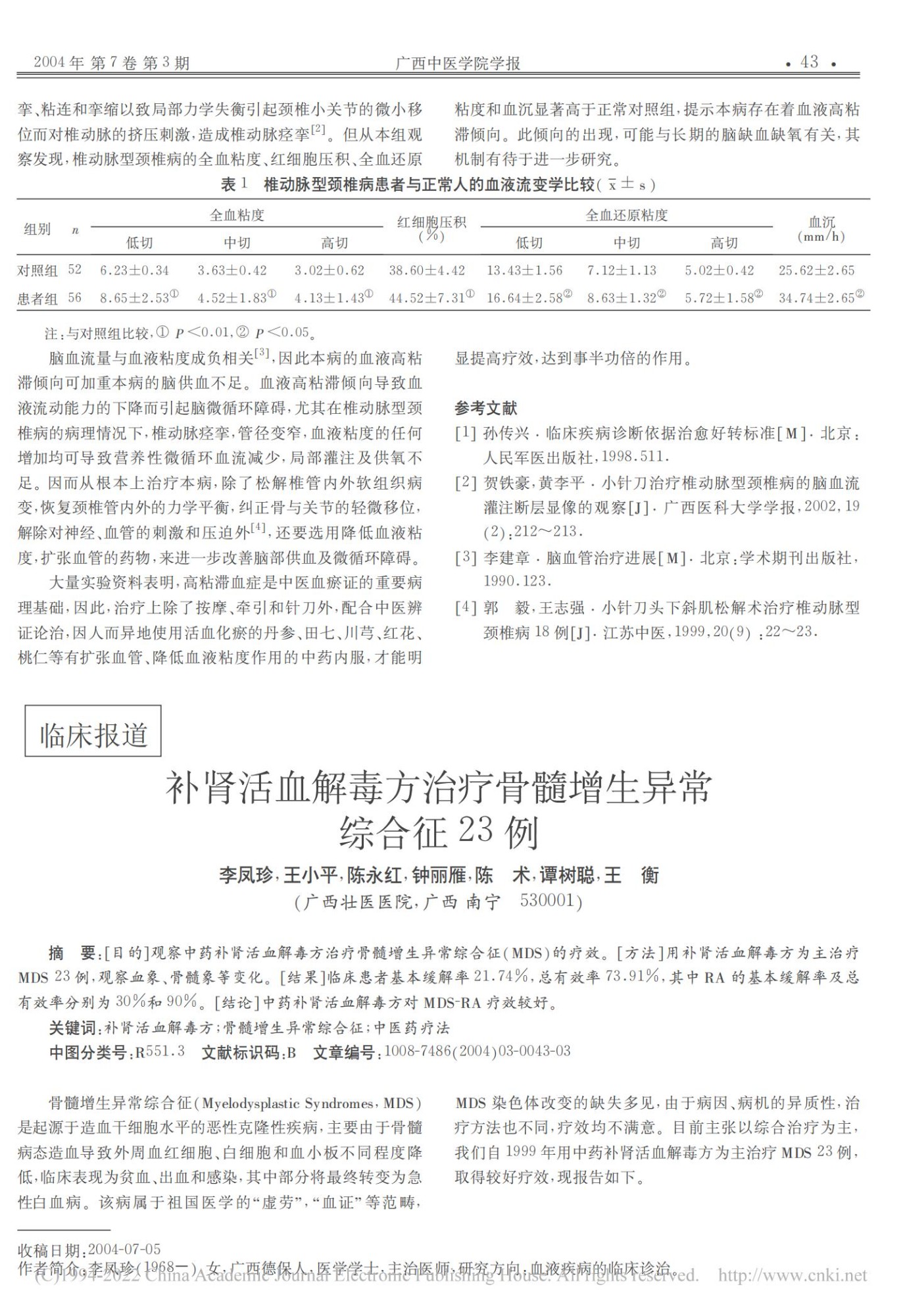
文献资料
补肾活血解毒方治疗骨髓增生异常 综合征23例
2021-03-02 10:05
系统